
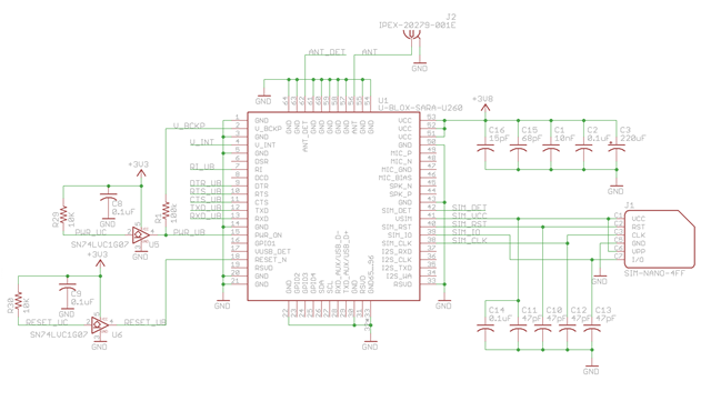
ちょっと、研究対象に。UART,SPI,I2C,I2Sなどいけるみたい。

許認可もよろしいようです。
仕様
https://www.u-blox.com/sites/default/files/LISA-U2_DataSheet_(UBX-13001734).pdf
Electron で型番違いのを使っているようです。
https://github.com/spark/electron/


ちょっと、研究対象に。UART,SPI,I2C,I2Sなどいけるみたい。

許認可もよろしいようです。
仕様
https://www.u-blox.com/sites/default/files/LISA-U2_DataSheet_(UBX-13001734).pdf
Electron で型番違いのを使っているようです。
https://github.com/spark/electron/

|
|