電流センサーのINA226を2階建て基板に乗せてみたんですが、なんかしっくりこないで迷っています。
・上基板は、温度湿度照度を取るもの。内臓ADC をIC2 のFSA3357で切り替えて、バックブーストの生成後3.3V とバッテリの電圧を見ている。
・内臓のなので、精度は10bitで簡易的なもの
・拡張して、電流と電圧を取る必要性があるのか?
なんていうことを考えていると、手がとまります。以下くらいまでは、配置と配線が進みました。

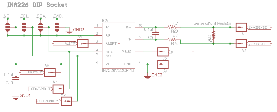
回路図は以下のようにしています。まだ、アラートを受けるPIN は決めていません。INA226 のスレーブアドレスを決めれるようにしておきました。

ジャンパーピンは、以下のようなテーブルのようです。


GPIO 0,2,15 は以下のように処理しておきます。この3つはモード切替のピンですが、使えるんでしょうか?あとで配線を選択できるようにスリットのジャンバーに接続しておいたほうがいいかもしれません。

25mΩのシャント抵抗は、以下のにしました。2512サイズ。
端子は、以下のが安かったのでこれにしましたが、結構大きいです。
正確な大きさがよくわかりませんが、以下のものくらいだと思います。

とりあえず、このまま発注しちゃいますかね。迷っています。
うーん、あれこれ考えてとりあえずもう一週間考えることに。とりあえず、あまった所にむりやりINA226 のモジュール化をしたものを作って本日終了。

