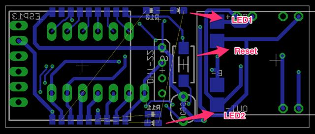
リセットボタンと、WEB にアクセスしたときに光るLEDと、WiFiにアクセスしたときに光るLEDをつけたのですが、スペース的に工夫しないとちょっと配線がきつそうです。


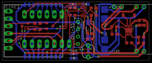
表のレイヤーを出すと、こんな感じ。自動配線を継ぎ足していったので、レイアウトは要再考ですね。

パイロットランプ的な、パワーLEDは電力消費を抑えてつけず、動作がわかるようにWEBにデータを投げているときに付くLEDと、WiFiにアクセスしているときに付くLEDをつけようと思っています。
スペースはまだあるのでレイアウトさえ考えればいけそうな感じです。GPIOのどのピンから取るかで配置が決まりそうです。ESP12とWROOM-02のピン配列が載っているブログがありました。わかりやすいですね。
Imazeki’s workshop
14 と 16 から取って、裏側のサイドにLED配置しても光は見えるかなぁ。どうしますかね。