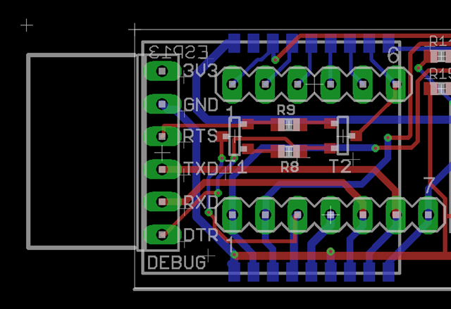
土日にあれだけ、部品点数を減らすために試行したんですが、結局nodemcu と同じトランジスタ2つと抵抗2つを使う回路を採用することにしました。決定打は、トランジスタの価格。なんと、100個で138円だったのですよ。

RTSのピンは、仕方がないので手持ちのUART のを5VをカットしてRTS を接続するよう改造。そうすれば、ピンに挿せます。

トランジスタって高いイメージがあったんですが、1個1円以下ですか。心配になるくらい安いですが、ちゃんと動くかな?
S8050 (KOO CHIN ELECTRONICS)
ISO9000 と設備もちゃんとしているから大丈夫なんでしょうね。トランジスタやダイオードの専門メーカーのようです。
100個入り買ってしまったあとに、気が付いたんですが、こんな小分けしたいろんな種類のを買っておいてもよかったかなぁと。
SMD SOT-23 TYPE Package current Voltage datasheet
———- —- ——- ——- ——- ————————–
S9012 PNP SOT-23 http://www.hz-dz.net/UploadFiles/20095279561392.pdf
S9013 NPN http://www.hz-dz.net/UploadFiles/200952795741634.pdf
S9014 NPN http://www.hz-dz.net/UploadFiles/2009812164155938.pdf
S9015 PNP http://www.hz-dz.net/UploadFiles/200952795926434.pdf
S9018 NPN http://www.hz-dz.net/UploadFiles/200952710041892.pdf
S8050 NPN http://www.hz-dz.net/UploadFiles/2009527101530473.pdf
S8550 PNP http://www.hz-dz.net/UploadFiles/2009527101633635.pdf
C1815 NPN http://www.hz-dz.net/UploadFiles/2012924155134699.pdf
A1015 PNP http://www.hz-dz.net/UploadFiles/2009512174610585.pdf
TL431 Programmable Voltage Reference http://www.tij.co.jp/jp/lit/ds/symlink/tl431.pdf
MMBT3904 NPN http://www.hz-dz.net/UploadFiles/200952794252635.pdf
MMBT3906 PNP http://www.hz-dz.net/UploadFiles/200952794350480.pdf
MMBT2222A NPN http://www.nxp.com/documents/data_sheet/MMBT2222A.pdf
MMBTA44 NPN http://www.secosgmbh.com/datasheet/products/SSMPTransistor/SOT-23/MMBTA44.pdf
MMBTA42 NPN http://www.nxp.com/documents/data_sheet/MMBTA42.pdf
MMBTA92 PNP http://www.nxp.com/documents/data_sheet/MMBTA92.pdf
MMBT5401 PNP http://www.hz-dz.net/UploadFiles/200952794554658.pdf
MMBT5551 NPN https://www.fairchildsemi.com/datasheets/MM/MMBT5551.pdf
MMBT2907 PNP https://www.fairchildsemi.com/datasheets/MM/MMBT2907.pdf
2SC945 NPN http://www.kexin.com.cn/pdf/2SC945.pdf
A733 PNP http://vakits.com/sites/default/files/2SA733.pdf
まぁ、トランジスタはあんまり使わないので、まぁいいか。
買うなら、TO-92 パッケージのこんなのがよいですかね。