LTよりサンプル到着

LinearTechnology さんよりサンプルが届きました。LT1945EMS です。ありがとうございます。

1

サンプルは、2個までで、同じ型番で末尾が違うもの(LT1945IMS)を要求したらキャンセルされてしまいました。digikey とかで見ると在庫は、EMS のほうが多いようで今はこれが主なラインナップということなんでしょう。

degikey

手半田でもいけるパッケージです。

LT1945sample

とはいっても、クリップとかと比較するとまぁ小さいですが。筒状のICケースに入って送られてきました。

LT1945

WiFi E-ink 用の電源回路に使う予定です。

digikey とかだと、1個600円以上します。aliexpress で10個1600円くらい。2系統の電源を生成するICは要検討ですね。

今のところ、この製品が+22V と –20V を生成する唯一の選択肢です。

PCB 発注!

やっと、PCBの発注をしました。FusionPCB と迷っていましたが、基板の色が追加料金なしで選べるElecrow さんにしました。

Elecrow_logo

価格は、5cm 四方が10枚で約1800円。1枚あたり、180円です。厚みは、それほど強度も必要がないので1mm にしてみました。

Elecrow

もう少し大きなサイズだと、Vカットラインという半分切れ込みが入った加工もしてくれるそうですが、価格も8ドルほどかかるようですし、10cm四方のサイズだと値段が上がるので、(1枚あたりの価格は下がりますが)次の機会にしようと思います。

 

DTCチェックでエラーが300個以上、出まくりで、とりあえずこのまま投げてしまいました。作れないってメールが来る可能性大です。

GerbView__2014-08-22_BZR_5089_-product

※画像ソフトで反転しています

 

ガーバービュー(kicad付属の)で見ると、ちゃんとラインやシルクは出ているようです。

GerbView__2014-08-22_BZR_5089_-product 2

基板が白色だと、シルクは黒になるので、また感じが違って見えるんでしょう。とりあえず、軽い気持ちで作り始めたのですがなかなか苦戦することが多々あり、勉強になりました。

 

これと同じものをユニバーサルボードで作るとなると、かなり大変で、まずピッチ変換が必要になり、大きさも1.5倍くらいは最低必要だと思います。配線もカオス状態になるはずで、試作であってもPCBをプリントして作るスタイルは有効じゃないかと思いました。

 

次に作るときは以下の点を注意して作ることにしてみます。

・発注しようとしているところのデザインルールを最初のパーツを置いた段階でチェック。

・ICパーツなどピン間隔が不足するところがあればパッケージを修正

・ネットクラスのデジタル用配線には、上記で設定した最低の線幅を入れておく。これによりwire の太さ警告がなくなる

・部品配置をするとき、端からの距離(10mil)は必ず取る。10mil のラインをDoc レイヤーなどに入れておくのもありかも。

 

これだけでもかなり違うはずで、300個以上のエラーはなくなるはず。ライブラリーのPIN幅を変えたりするのは、当然の作業のようです。あと、ずっと気になっているのは、VIAの最小が6mil (約0.1523mm)なんですが、こんな小さい穴のVIA が出来るのか、どんな感じになるのかです。0.15mm の穴ってかなり小さいので、それにVIAを入れて加工するなんて事ができるんでしょうかね?

良くあるクリップの太さは、0.8mm 程度で、手でつけれる抵抗の線は、0.5mm 程度。名刺とかは、0.25mm くらい。0.15mm っていうと、ちょっと厚い紙くらいの穴ということになります。すごい加工技術ですね。

 

まぁ、そんな心配しなくてもちゃんと作ってくれると思いますが。

 

Elecrow さんは、発送前に写真を撮って送ってくれるそうですし、1ヶ月くらいかかるとは思いますが楽しみです。その前に、来週はこのエラーを修正する作業を行う必要があるかもしれません。300個くらいのエラー修正、面倒そう。

 

さて、0.5mm 幅でカットできるテーブルカッターをどうするかですが。

aliexpress を mini table saw 検索するといろいろ出てきますが、1mm 幅の歯を使っているようです。ダイソーのダイヤモンドカッターとかもう少し薄かったと思うので、PCBが到着するまでいいお題が出来そうです。

Free-Shipping-HSS-72-Teeth-40mm-x-0-2mm-x-13mm-Circular-Slitting-Saw-Blade-Cutter

 

0.2mm の歯も売っているようですね。0.2mm Thick Circular Saw とかで検索。外形40mmで、13mm の穴が開いているようです。mini リュータはあるのですが、固定用の金具がもっと小さいので、こういう歯を固定するアダプターをゲットしないとです。以下のようなもの。

HTB1krfQIFXXXXbCXXXXq6xXFXXXA

Product Name Slitting Saw
Material HSS
External Dia. 40mm / 1 9/16"
Hole Dia. 13mm / 1/2"
Thickness 0.2mm / 0.08"
Tooth Number 72
Color Silver Tone
Net Weight 10g
Package Content 1 x Slitting Saw
  • Peg tooth type, HSS material, 72teeth.
  • Used for Cutting-off, slitting and slotting steel, copper, metal, plastic, wood, etc.
  • The slitting saw cut quickly with fluent swarf without burr, is easy to operate.

 

キットになっているものは、安くても5000 円弱くらいはするようです。

HT1lRg.FuVfXXagOFbXf

使用頻度は、PCB切るときくらいですので、自作で済ませたいですね。

PROXXON のミニサーキュラソーテーブル、だと本格的ですが、歯が高い。本体1万以上するようですし。

目標2000円以内で自作です。

1%誤差のシャント抵抗 25mR

プリント基板の入稿がもたもたしている間に、また部品が着てしまいました。

本日は、シャント抵抗。2512サイズが 50 個で418円。@8.4円

2512_r025_1p_25mR2

こういう抵抗、PCのマザーボードでも見たことがあります。あれはシャント用に使っていたのですかね。

2512_r025_1p_25mR

25mR にすれば、INA226を使ったときに 1LSB が0.1mA になるようです。まだあまり良くわかっていませんが。以下あたりに詳細があります。

Texas Instruments

INA226 Online Datasheet

LSB は、2進数の最下位ビットで、最小単位を意味していて、V+ と V- の電位差をA/D 変換したものが0x01 レジスタに入るようです。このあたりのレジスタの値と初期値、INA226 側で計算される値の関係がまだよく理解できていません。

以下が詳しそうです。実際にくみ上げて1waire でプログラムを作るときに参考にします。

電圧/電流計測 INA226をCCS Cで使うI2Cインターフェース

http://denshi-kousaku.fan.coocan.jp/report030.html

ターミナルの端子到着 KF128-2P

電流計測に使う予定の端子が届きました。2set(40個) で約300円。@7.5円。

気になっていたサイズですが、予定しているケースに収まりそうです。写真のように連結用の溝があり、パーツ同士を連結できます。

1

基板幅は、19.5mm を予定していますので概ね大丈夫そうですが、調査したときと奥行きサイズが微妙に違っているので、修正が必要です。基板に固定せず、ケースの外側からピンをケースに入れて設置するのが良さそうです。そうすればケース1個で収まりそう。

基板がPin に届かない部分は、まぁ現場合わせで延長。

pcb 横幅実測は、10.04mm で2つで20.08mm 程度。誤差がありますが削らなくても入りそうです。

2

縦幅は、8mm 弱

3

pin は約1mm なので中央に位置する感じです。

4

実測では、製品による誤差がありますが、中央に位置すると考えて良さそうです。

5

高さは10.15mm。ケースの収納部分の高さは、約12mmなので、2つケースをかぶせるような感じかな。

6

やっと出来た!

やっと、PCBが完成しました。前回と違うのは、真ん中のあまった部分で作ったところのピッチをブレッドボードの中央をまたげるよう、4つ分無理やりとりました。これで、カットするときに少し穴がかけますが実験用途には使えそうです。白の切り取り線は、0.5mm の線です。うまくカットできるかは、とりあえず切ってみないとわかりません。

bbb

最後に書いているのは、PチャンネルMOSFETのハイサイドスイッチの実験用回路です。

ccc

これは、アナログスイッチ(FSA3357:US8 パッケージ)のICのピッチ変換ですが、この裏に作ろうと思っています。

PチャンネルのMOSFETは、SOT-23のIRLML6402TRPBF があるのですが、ユニバーサルボードで回路を組もうとしたのですが、今一でした。

Scan_23_png__1562×1021_

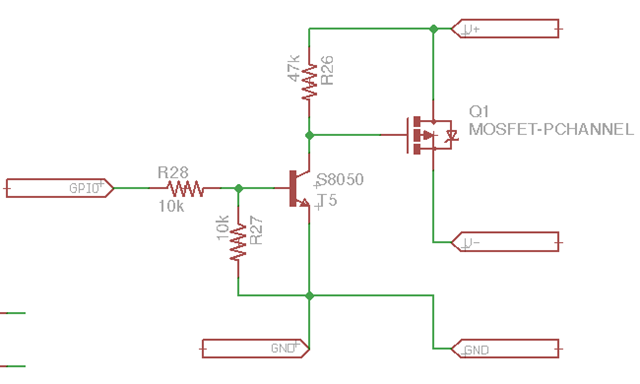
トランジスタと抵抗を追加して、以下のような回路を実験したかったのですが、この機会にPCBに作っておこうと思います。

 

Todotaniのはやり物Logさん

MOS FETを使用したハイサイドスイッチ

 

HighSideSW-NPN_PFET2_thumb

端子はこんな感じで4つ出して、ON,OFFする用途に使えそうです。GNDは、ロジック用と、パワーソース用と2ついるのかな? とにかく、P型のMOSFETの使い方が良くわかっていないので、学習用です。

 

a1

 

a2

さて、気分転換に外出して、夜には入稿データを作って入稿処理します。基板は何色にしようかな。あと、入稿先はどこにしますかね。

パーツが毎日届く感じ

ちょこちょこと、パーツを買っているので、ほぼ毎日なにか届くようなイメージです。今日は、タクトスイッチとトランジスタとダイオードが来ました。

tact1

このタクトスイッチは、互換機のnano とかに使われているのと同一タイプです。100個274円 @2.8円

tact2

サイズは、あとで計測しておきます。送料が無料になっていますが、どういう原理で無料に出来るんでしょうか? 七不思議です。